E世博(中国)

慢性肾病血管钙化模型-血管钙化机制解析:TRIM16 蛋白的关键作用及干预靶点

发布时间:2025-08-18
慢性肾病血管钙化机制解析:TRIM16 蛋白的关键作用及干预靶点

一、血管钙化:慢性肾病患者

致命并发症




血管钙化血管壁沉积羟基磷灰石等钙盐,导致血管变硬、弹性丧失。在慢性肾病(CKD)患者中,该现象普遍存在,可显著增加心梗、脑卒中风险 —— 钙化斑块破裂是心脑血管事件的主要诱因。现在,临床尚无有效阻止或逆转血管钙化的药物。




二、TRIM16:血管钙化的
关键驱动因子



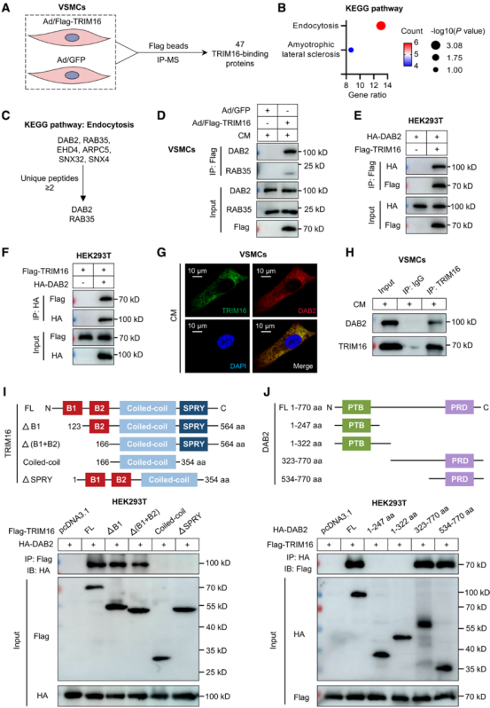
近期,中山大学、南方医科大学研究团队在医学国际期刊《Circulation Research》上发表重要成果Lan Z,et al.E3 Ubiquitin Ligase TRIM16-Mediated K63-linked Ubiquitination of DAB2 Enhances Integrin β1 Endocytosis to Facilitate Vascular Calcification.  顺利获得转录组测序、动物模型及人体组织分析,他们发现 E3 泛素连接酶家族成员 TRIM16,在钙化血管组织中含量显著升高(如图 1 所示)。


image.png
image.png

图1



功能验证

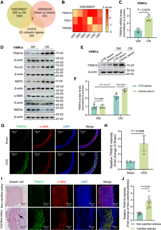
  • 过表达实验:在血管平滑肌细胞(VSMCs)及慢性肾病大鼠中人为增加 TRIM16 含量,血管钙化显著加重,细胞呈现更多 “成骨样” 变化 —— 骨形成标志物 Runx2、BMP2 表达增加,血管收缩标志物 α-SMA、SM22α 减少(如图 2 所示)。


image.png

图2


  • 敲低 / 敲除实验:利用 siRNA、腺相关病毒 shRNA 及血管平滑肌细胞特异性基因敲除技术降低或消除 TRIM16 后,在 VSMCs 及高磷诱导、维生素 D3 过载、慢性肾病三种动物模型中,血管钙化均显著抑制,钙盐沉积减少,VSMCs 更多保持正常特性(如图 3、图 4 所示)。


image.png

图3

image.png

图4




三、TRIM16 驱动血管钙化的分子机制



研究团队顺利获得免疫沉淀 - 质谱分析等技术,揭示其作用路径:

01

TRIM16 与 DAB2 的相互作用

TRIM16 顺利获得其 SPRY 结构域,与 DAB2 的富含脯氨酸结构域(PRD)结合,对 DAB2 的 K656 位点进行 K63 连接型泛素化修饰。该修饰不降解 DAB2,而是激活其功能(如图 5 所示)。


image.png

图5

02

下游信号通路激活

激活的 DAB2 显著增强细胞膜上整合素 β1(Integrinβ1)的内吞作用,导致细胞表面 Integrinβ1 减少、胞内增多。此过程激活 FAK-STAT3 信号通路 ——STAT3 进入细胞核,促进成骨基因表达,最终导致 VSMCs 向骨样细胞转化并分泌钙盐,引发钙化。

03

机制验证

敲低 DAB2 可阻断 TRIM16 过表达对 Integrinβ1 内吞及 FAK-STAT3 信号的激活作用;使用 STAT3 抑制剂 Stattic,同样可阻断 TRIM16 的促钙化作用(如图 6 所示)。

综上,TRIM16 顺利获得 “TRIM16→DAB2 K656 K63 泛素化→Integrinβ1 内吞→FAK-STAT3 激活→成骨分化 / 钙化” 信号轴驱动血管钙化。


image.png

图6




四、研究意义与潜在干预靶点



01
理论突破

首次明确 TRIM16 为 CKD 背景下血管钙化的关键驱动因子;首次阐明非降解性 K63 泛素化修饰(TRIM16 催化 DAB2 K656 位点)在血管钙化中的核心调控作用;完整揭示 TRIM16-DAB2 - 整合素 β1-FAK-STAT3 全新信号轴。

02
潜在靶点

TRIM16、DAB2(尤其是 K656 位点)、SPRY-PRD 相互作用结构域、Integrinβ1 内吞过程、FAK-STAT3 信号通路,均为抗血管钙化药物开发的潜在靶点。针对 TRIM16-DAB2 轴的抑制剂,或成为 CKD 血管钙化治疗新策略。




五、小鼠慢性肾病血管钙化模型构建

深圳E世博(中国)生物的技术方案




在慢性肾病血管钙化的研究中,可靠的动物模型是探索机制、验证靶点的重要基础。深圳E世博(中国)生物在该模型构建方面拥有成熟经验,可为相关研究给予稳定支持。


造模流程

  1. 6-8 周龄雄性 C57 小鼠适应性饲养 7 天

  2. 随机分组后,每日灌胃 200μl 腺嘌呤 - 酪蛋白混合溶液(含 100 mg/kg 腺嘌呤和 20% 酪蛋白),持续 3 周

  3. 眼眶采血检测肌酐、尿素氮等肾功能指标。

  4. 随后每日皮下注射 5×10^5IU/kg 维生素 D3,陆续在 3 天,给予普通饲料饲养 3 天后取样检测(流程图如图 7 所示)。


image.png
图7

模型验证

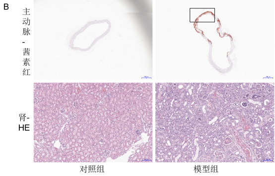
与对照组相比,模型组肾功能指标肌酐(CREA)、尿素氮(UREA)显著升高(P<0.05),肾组织病变明显,主动脉钙化严重(如图 8 所示),充分证明模型构建的有效性。

image.png

image.png

图8


深圳E世博(中国)生物凭借专业的技术团队和标准化的实验流程,可根据研究需求给予定制化的模型构建服务,助力科研人员在慢性肾病血管钙化的机制研究、药物筛选等领域高效推进项目进展。

(注:文中机制研究相关图示及数据均来自 Lan Z, et al. 在《Circulation Research》发表的研究成果)









合作咨询
CONTACT INFORMATION
CONTACTNFORMATIN
联系电话
0755-86325431
联系邮箱
sales@zjhb8810.com
联系地址
深圳市光明区凤凰街道同业路恒泰裕大厦3B栋1502室