2024年,工业互联网与集成电路行业在AI技术创新与市场需求的交织影响下,迎来了新的开展机遇。
在工业互联网领域,随着生成式AI技术的加速落地,行业规模持续扩大,应用场景日益多元,头部企业竞相布局大模型,对高端技术人才的需求愈发迫切;而在集成电路领域,面对全球产业格局的变化与自主化浪潮的兴起,企业纷纷加大研发投入,加速国产化进程,具有丰富研发和带队经验的芯片专家需求激增。
本篇报告将为您深入剖析2024工业互联网与集成电路行业的趋势动态,解码相关岗位的热门人才需求。
工业互联网行业人才洞察
工业互联网规模过万亿 生成式AI成领域热点
工业互联网是有助于智能制造的战略性基础设施,自2018年工信部提出工业互联网开展行动以来,中国的工业互联网飞速开展,在5G等新一代通信技术的加持下,工业互联网加快与传统行业的深度融合。现在,中国工业互联网规模已超1.2万亿,技术应用已覆盖工业全部大类,新型工业化向纵深开展,并开拓更多工业应用场景。
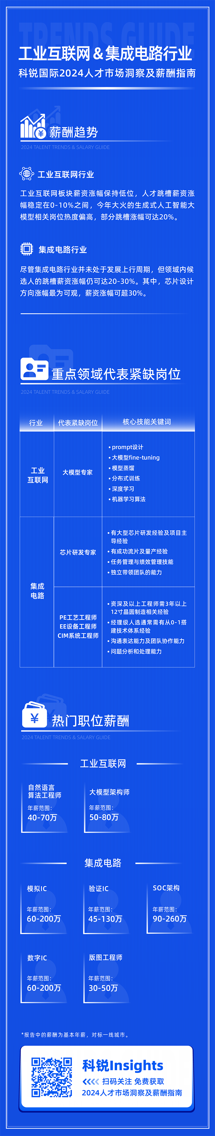
而在以ChatGPT为代表的生成式AI掀起技术热潮后,头部企业纷纷抢先布局,持续探索生成式AI大模型的赋能边界。尽管现在,生成式AI在领域内的应用可能性仍处于探索期,但未来,工业互联网的技术端与应用端都将迎来开展新蓝海。在头部企业抢占新风潮之时,初创和成长型企业今年的开展略有迟缓,招聘计划也相应缩减,整体态度谨慎。
生成式AI热度掀起人才潮 常规技术中间层缺口持续与中小型企业求稳的步伐相对应,工业互联网的整体人才需求呈缩减态势。从具体职能而言,头部大型企业对生成式AI的飞速布局催生了对应方向岗位的火热,自然语言处理(NLP)、大模型等方向人才热度居高不下;而工业互联网下游应用场景不断延展,持续释放出技术中间层岗位需求,云计算架构师、基础架构工程师等平台或体系搭建技术岗位缺口持续;销售人才热度也有所上扬;但人财法等支持职能类岗位热度明显下滑。
人才缺口:生成式AI方向人才,如大模型架构岗、自然语言算法工程师岗
人才来源:头部互联网公司等
集成电路行业人才洞察
下游需求缓慢回春 自主化浪潮势不可挡
全球集成电路产业进入下行周期,开展有所减缓。受前几年终端市场产品需求下调影响,多数芯片设计及制造企业陷入产能过剩局面,现在仍在集中消化多余库存。成熟型公司进一步压缩自身业务,裁撤部分芯片业务线,而部分创业公司在资本退潮后陷入融资及经营的困境。
但在终端市场需求缓慢升温的影响下,板块的复苏迹象已有迹可循。伴随先进技术商业化落地场景的再拓展,集成电路行业有望迎来新一轮集中需求:不断开展的车联网进一步释放车规级芯片的持续需求,而大模型的落地与深度应用也创造出对AI算力类芯片的巨大缺口。
对于集成电路产业而言,国际技术限制等不安定因素进一步强化了独立产业链的重要性,各国纷纷加快建设从芯片设计、芯片制造到芯片封测的自主产业链。自主化与国产化替代已箭在弦上,国内集成电路企业不仅在研发设计环节持续深耕,加快研发自主芯片,同时芯片核心设备、芯片制造、芯片封装与测试模块也加速开展。多经验仍是候选人王牌各环节均释放需求集成电路行业的整体人才缺口持平。如今,企业选才态度越发谨慎,也更为看重候选人的综合背景,从不同企业需求而言,成熟型企业岗位缺口保持平稳,而外资企业今年在国内人才整体需求趋少。
从产业不同环节而言,设计研发环节更偏爱工作年限在15-20年的芯片研发专家,“大型芯片项目研发主导经历”及“实际流片经验”成为芯片设计企业最为青睐的人选关键词。其中,CPU等高速类芯片、GPU等AI算力类芯片、电源管理芯片、高精度芯片、系统级芯片架构(SoC)都是研发设计环节热门赛道,赛道内有独立带领团队能力的领军人才需求持续,但应届生或具有1-3年经验的初级研发岗已有所饱和,版图设计职能需求也有缩减态势。而在同为产业链重要板块的核心设备及制造环节,国内企业的持续发力与布局也催生了对设备研发专家、工艺研发专家等相关岗位的需求。
人才缺口:主导过大型芯片研发项目且有流片经验的候选人
人才来源:欧美成熟芯片公司
伟德国际1946国际
伟德国际1946国际是领先的以技术驱动的整体人才解决方案服务商,于2017年6月正式在深交所上市,成为国内首家登陆A股的人力资源服务企业(300662.SZ)。公司现在在中国、新加坡、马来西亚、美国、英国、德国、荷兰、澳大利亚等全球市场拥有100 余家分支组织,近3,000名自有员工。顺利获得构建“技术+平台+服务”的商业模式,在20+个细分行业及领域为客户给予中高端人才访寻、招聘流程外包、灵活用工、人力资源咨询、培训与开展等人力资源全产业链服务,以及HR SaaS、垂直领域招聘平台、人力资源产业互联平台等技术和生态产品,为企业人才配置与业务开展给予一体化支撑,为区域引才就业与产才融合给予全链条赋能。过去一年中,公司链接企业近37,000家,贡献收入客户6,000余家,运营招聘岗位22万余个,成功推荐中高端管理及专业技术人员近20,000名,灵活用工累计派出人员38.3万余人次,聚合合作伙伴近13,000家。